采用自动化清洗设备的优势
时间:2025-12-11 16:08:29

采用自动化设备进行清洗,尤其在精密制造领域,绝非简单的机器换人,而是一场全方位的 工艺、管理和质量的体系化升级。其优势远超单纯的效率提升,具体可归纳为以下几个层面:

 

 

优势维度 具体体现与价值

1. 效率与产能革命 连续生产:7×24小时不间断运行,无人工间歇。 节拍固定:生产周期稳定且可预测,便于生产计划。 高吞吐量:单次处理量大,整体产能呈数量级提升。

2. 质量一致性飞跃 消除人为波动:每次清洗的工艺参数(时间、温度、力度)绝对一致。 零接触保证:全程避免人手接触,杜绝二次污染、划伤或指纹。 降低不良率:稳定工艺直接带来产品合格率的显著提升。

3. 全流程成本深度优化 直接人工锐减:长期看,人力成本占比大幅下降。 物料精准控制:精确控制清洗剂、水、气的消耗,减少浪费。 质量成本降低:因清洗不良导致的返工、报废、客诉成本骤降。

4. 安全与环保的系统保障 隔离高危作业:人员完全远离高温、化学品、噪音等危险环境(契合您关注的易燃溶剂防护)。 环保合规:密闭系统减少挥发,废液集中处理更规范。

5. 生产模式与管理的智能化 可追溯性:每批产品都有完整的工艺数据记录(时间、参数),满足追溯要求。 无缝集成:可轻松接入MES/ERP系统,成为智能工厂一环。 数据驱动决策:通过分析运行数据,持续优化工艺和预测维护。

 

如何实现质量与工艺的质变?

 

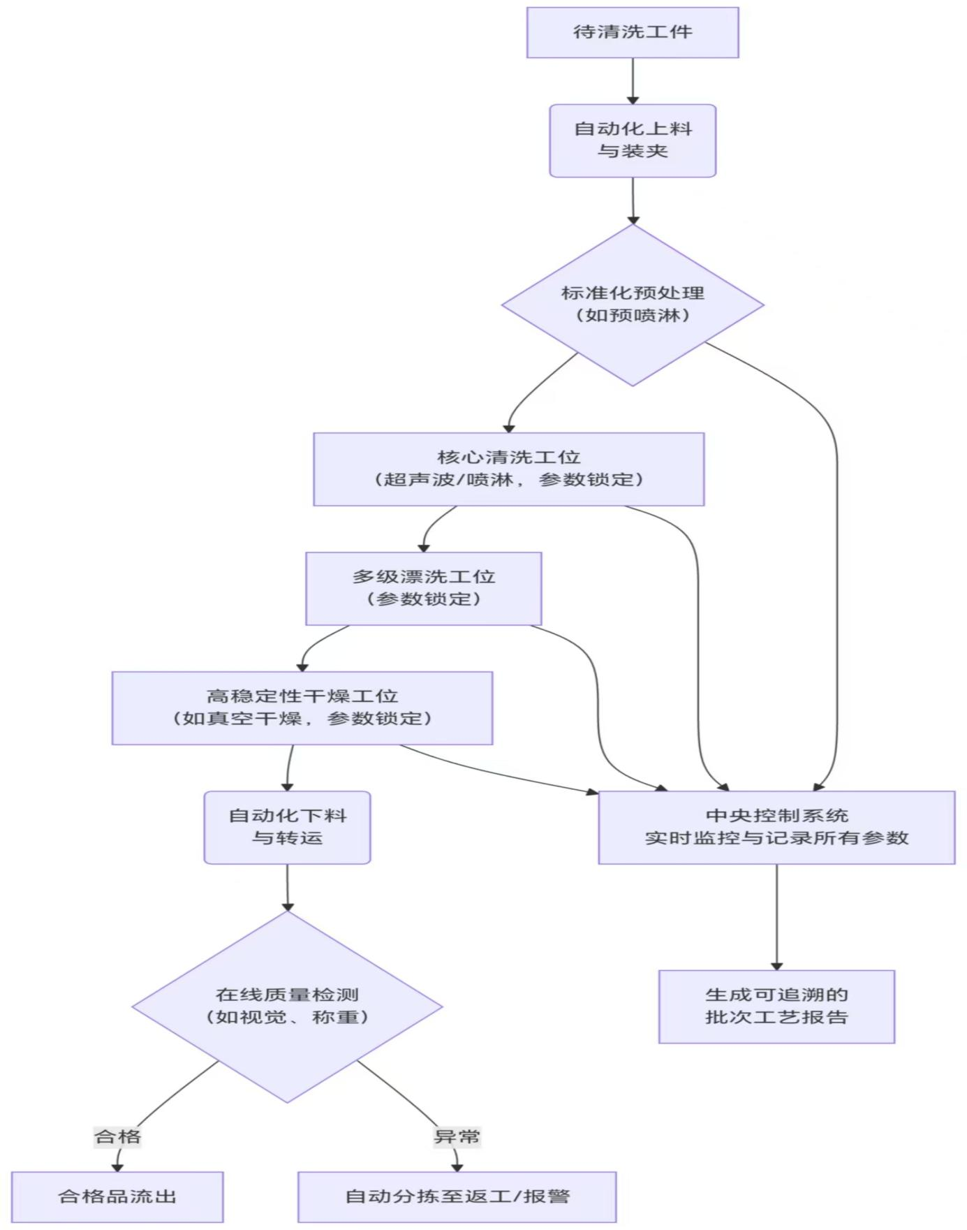
自动化清洗对解决您之前关注的 一致性稳定性问题,提供了系统性方案。其核心流程设计确保了结果的可预测性:

```

 

自动化清洗的核心优势,在于它将一组离散的、依赖人工经验的操作步骤,转化为了一个可精确控制、重复验证、持续优化和数据驱动的制造体系

 

对于所在的精密清洗领域,这意味着:

 

1. 质量壁垒:建立起竞争对手难以通过人工复制的稳定高质量标准。

2. 成本重构:将成本重心从可变的人力成本,转向可预测、可优化的设备与能耗成本。

3. 安全升级:彻底将人员从危险和枯燥的环节中解放,实现本质安全。

 

总结:自动化清洗的投资回报率与产品批量、标准化程度和清洁度要求直接相关。建议从 工艺最成熟、问题最突出、产量最大的产品线开始规划和验证。